毛剑卿谈曹赟定炮轰斯帅:都是为申花好,关键时刻球迷要团结
近日,原上海申花球员曹赟定在直播期间炮轰现任上海申花...
2026-03-08
75
近日,原上海申花球员曹赟定在直播期间炮轰现任上海申花...
北京时间9月9日,利物浦官方发布了球队的第二客场球衣...
据《队报》消息,周五晚在法国对阵乌克兰的世预赛比赛中...
央视网消息:北京时间12月28日,NBA常规赛继续进...
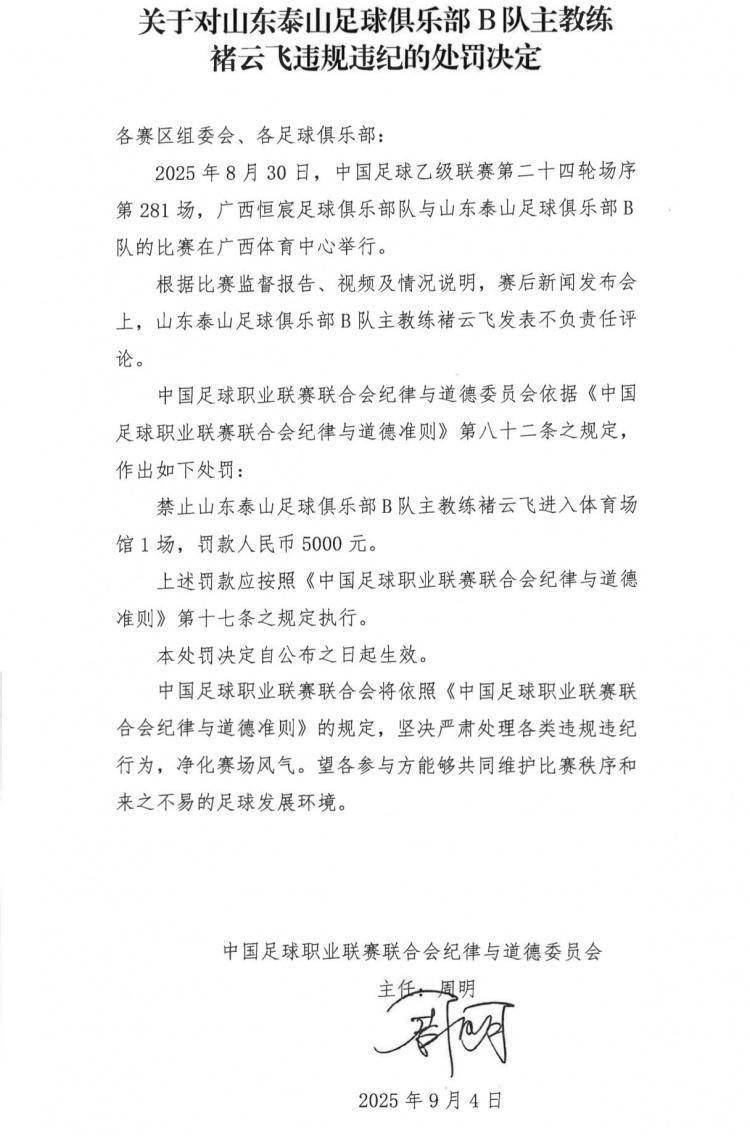
直播吧9月4日讯 因发表不负责任言论,泰山B队主帅褚...
直播吧9月4日讯 近日,巴西记者乌利塞斯-坎贝尔撰写...
直播吧9月3日讯 记者Santi Aouna消息,吉...
9月2日,当夏季转会窗落下帷幕,创造迎来了一个令人瞠...
继6天前在WTT欧洲大满贯瑞典站夺得U15女单冠军之...
雷速体育8月29日讯 据《The Athletic...
开云官网首页 - kaiyun中国全站
开云集团以产业化发展为核心,覆盖多元体育项目。开云实时更新赛事新闻与数据统计,展现大品牌实力。进入开云,kaiyun让体育更加全面。
1千万的定海神针!海王2数据联盟第一 1数据是火箭冲冠真香定律|亚当斯|篮板球|申京|阿尔佩伦-申京|nba_新浪体育_新浪新闻
德隆蒂-韦斯特:“友妈门”男主角,被网暴到退役的天才后卫
CBA最新消息!北控男篮更换教练,汤普森被裁掉,崔永熙跟队训练|克雷·汤普森|张庆鹏|青岛男篮|张斌|杨翰森_新浪体育_新浪新闻
官方:内马尔与桑托斯续约一年,新合同至今年年底|内马尔·达·席尔瓦|桑托斯官方|费尔南多-桑托斯|复出|手术_新浪体育_新浪新闻
利物浦冬窗动态:1亿镑与曼联争夺中场新星,埃利奥特或回归|布莱顿|富勒姆|亿元转会费|阿斯顿维拉|斯洛特_新浪体育_新浪新闻
102.3亿欧元!这就是足球历史最强夏窗!英超联赛35.6亿一骑绝尘 友情链接
